• 用户登陆
  • 申请入会
  • 资料下载
  •   微信公众号

  • 首页
  • 协会介绍
    协会简介
    协会领导
    协会章程
    组织机构
  • 党建工作
  • 协会动态
  • 分支机构
  • 政策法规
  • 智慧医疗
  • 品牌活动
    湖湘医院论坛
    名医湖南
    优秀医院院长
    医案说法
    网络安全技能大赛
  • 会员平台
    会议培训
    入会流程
    会员动态
    会员查询
  • 联系我们
  •   协会动态
    协会介绍
    党建工作
    协会动态
    分支机构
    政策法规
    智慧医疗
    品牌活动
    会员平台
    联系我们

申请入会

联系方式

当前位置:首页 > 协会动态

协会动态

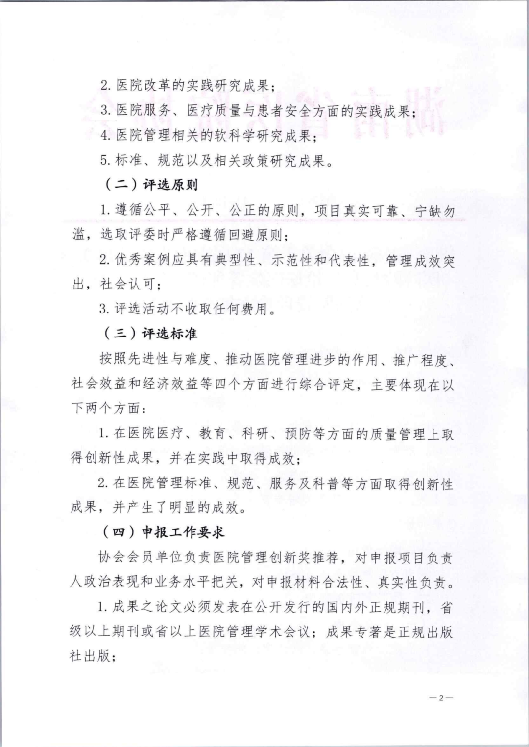
管理创新奖推荐、优秀论文征文

发布时间:2024-04-02 浏览数:1060

图片

图片

图片

图片

图片

图片

图片

图片

图片

图片

图片

图片

图片


附件1:中南六省(区)医院管理创新奖候选项目推荐书.doc

附件2:中南六省(区)医院管理创新奖应用证明.doc

附件3:专家推荐表.doc

附件4:回避专家申请表.doc

附件5:论文格式模板.doc



上一篇:湖南省医院协会关于评选2022-2023年度优秀医院院长的通知

下一篇:

关于我们 | 联系我们 | 法律声明 | 旧版入口

湖南省医院协会©版权所有  技术支持:健康链  备案编号:湘ICP备18024805号

地址:湖南省长沙市开福区湘雅路30号    邮编:410008    传真:0731-84489887    电话:0731-84822054